关于海南自由贸易港自用生产设备“零关税”政策的通知

2021-03-04/

-- 分享 --

关于海南自由贸易港自用生产设备“零关税”政策的通知
财关税〔2021〕7号

海南省财政厅、海口海关、国家税务总局海南省税务局:

  为贯彻《海南自由贸易港建设总体方案》,经国务院同意,现将海南自由贸易港自用生产设备“零关税”政策通知如下:

  一、全岛封关运作前,对海南自由贸易港注册登记并具有独立法人资格的企业进口自用的生产设备,除法律法规和相关规定明确不予免税、国家规定禁止进口的商品,以及本通知所附《海南自由贸易港“零关税”自用生产设备负面清单》所列设备外,免征关税、进口环节增值税和消费税。

  二、本通知所称生产设备,是指基础设施建设、加工制造、研发设计、检测维修、物流仓储、医疗服务、文体旅游等生产经营活动所需的设备,包括《中华人民共和国进出口税则》第八十四、八十五和九十章中除家用电器及设备零件、部件、附件、元器件外的其他商品。

  三、符合第一条规定条件的企业名单以及从事附件涵盖行业的企业名单,由海南省发展改革、工业和信息化等主管部门会同海南省财政厅、海口海关、国家税务总局海南省税务局确定,动态调整,并函告海口海关。

  四、《海南自由贸易港“零关税”自用生产设备负面清单》详见附件。清单内容由财政部、海关总署、税务总局会同相关部门,根据海南自由贸易港实际需要和监管条件进行动态调整。

  五、《进口不予免税的重大技术装备和产品目录》、《外商投资项目不予免税的进口商品目录》以及《国内投资项目不予免税的进口商品目录》,暂不适用于海南自由贸易港自用生产设备“零关税”政策。符合本政策规定条件的企业,进口上述三个目录内的设备,可免征关税、进口环节增值税和消费税。

  六、为便于执行,财政部、海关总署将会同有关部门另行明确第二条中家用电器及设备零件、部件、附件、元器件商品范围。

  七、“零关税”生产设备限海南自由贸易港符合政策规定条件的企业在海南自由贸易港内自用,并接受海关监管。因企业破产等原因,确需转让的,转让前应征得海关同意并办理相关手续。其中,转让给不符合政策规定条件主体的,还应按规定补缴进口相关税款。转让“零关税”生产设备,照章征收国内环节增值税、消费税。

  八、企业进口“零关税”自用生产设备,自愿缴纳进口环节增值税和消费税的,可在报关时提出申请。

  九、海南省相关部门应通过信息化等手段加强监管、防控风险、及时查处违规行为,确保生产设备“零关税”政策平稳运行,并加强省内相关部门信息互联互通,共享符合政策条件的企业、“零关税”生产设备的监管等信息。

  十、本通知自公布之日起实施。

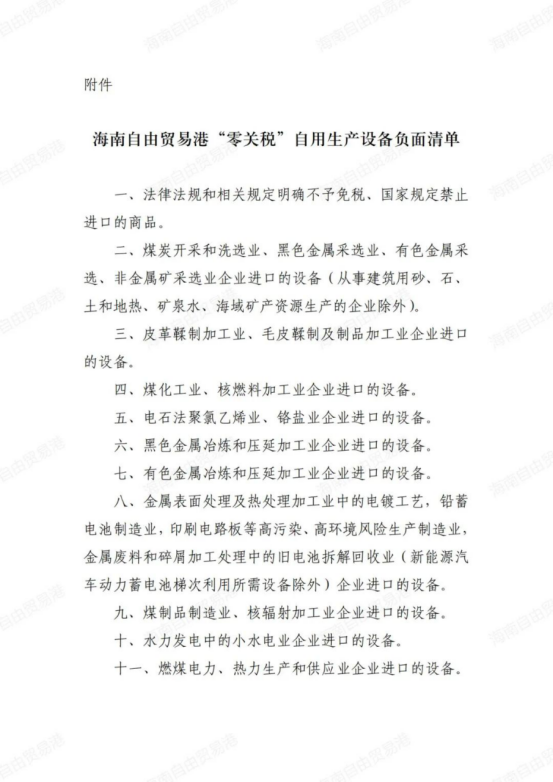
  附件:海南自由贸易港“零关税”自用生产设备负面清单

  财政部 海关总署 税务总局



 

网站声明 | 联系我们

主办单位:

中共海南省委全面深化改革委员会办公室

中共海南省委自由贸易港工作委员会办公室

技术支持:海南南海网传媒股份有限公司   海南信息岛技术服务中心

机构设置

大事记

联系我们

主办单位:中共海南省委全面深化改革委员会办公室

中共海南省委自由贸易港工作委员会办公室

技术支持:海南南海网传媒股份有限公司

海南信息岛技术服务中心

琼ICP备19005356号 琼公网安备 46010802000557号