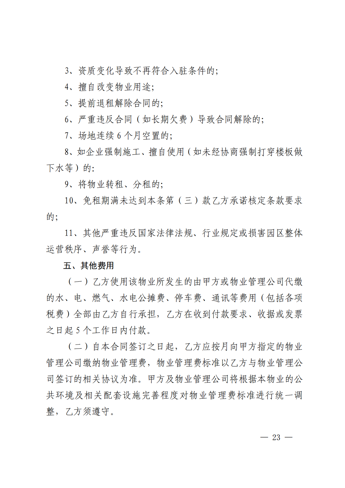
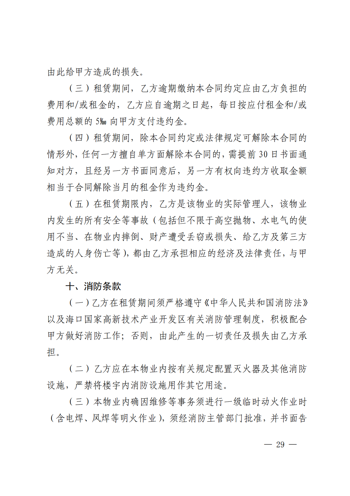
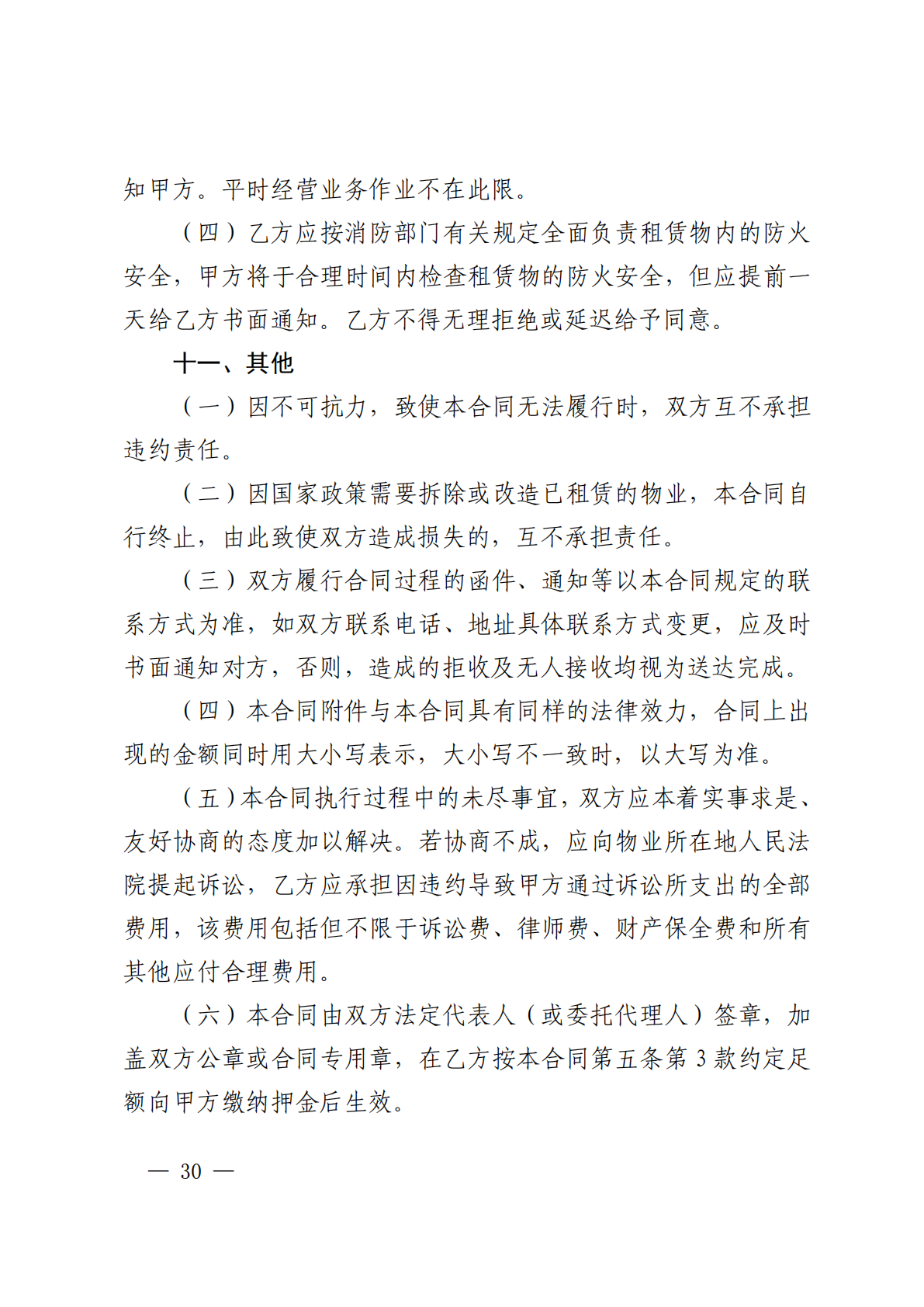
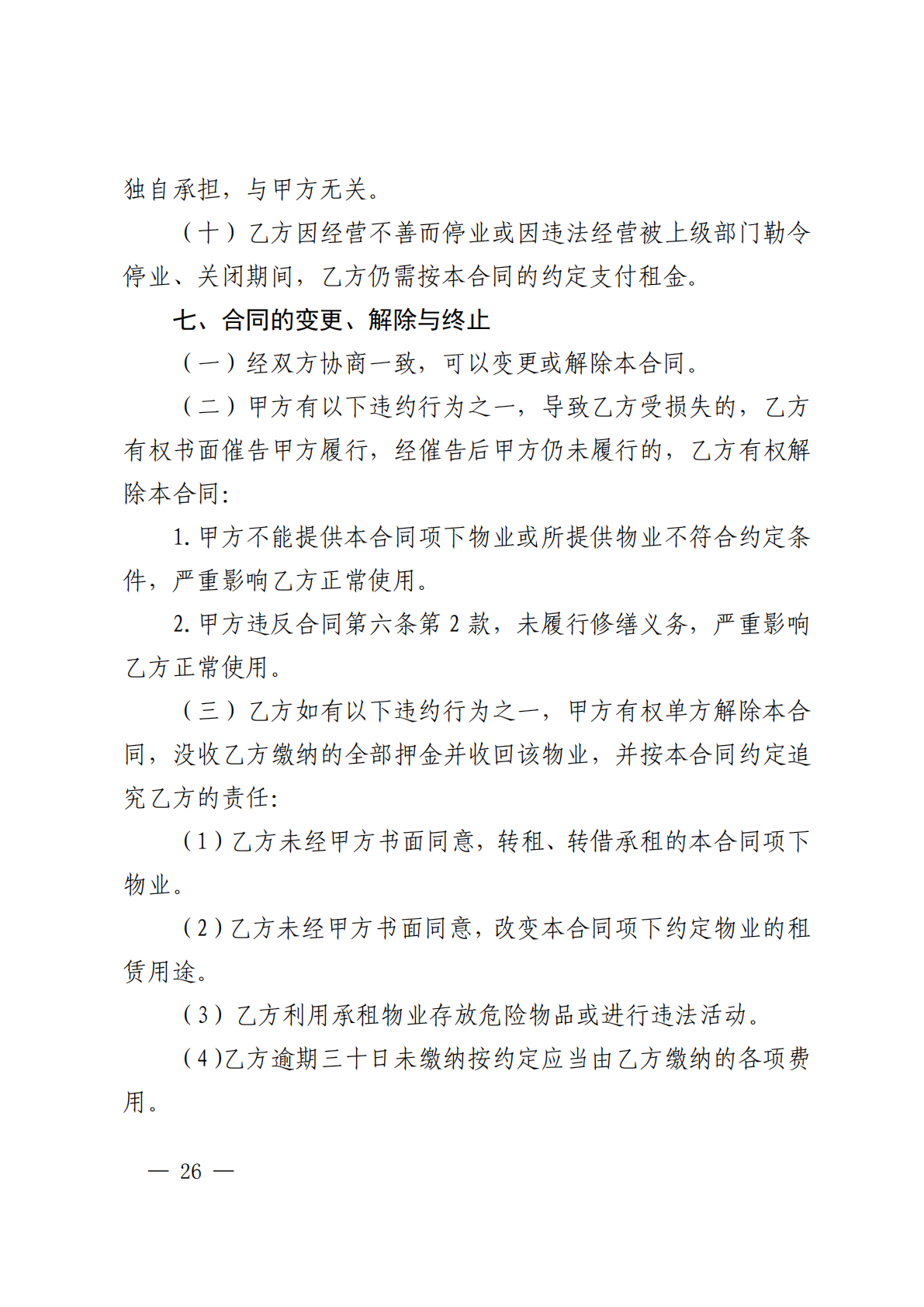
2025-10-24/
点击下载文件→关于印发《海口国家高新技术产业开发区国有平台公司物业“零租金”试点产业空间实施办法》的通知.pdf
网站声明 | 联系我们
中共海南省委全面深化改革委员会办公室
中共海南省委自由贸易港工作委员会办公室
琼ICP备19005356号
琼公网安备 46010802000557号
机构设置
大事记
联系我们
主办单位:中共海南省委全面深化改革委员会办公室
技术支持:海南南海网传媒股份有限公司
海南信息岛技术服务中心
琼ICP备19005356号 琼公网安备 46010802000557号